Applicable with Version 2.5 Oct 2010
Help Version 2.5.123

Contents   Introduction   Concepts   User Help   Modeler Help   Browser Help
Administrator Help   Developer Help    Utility Help   Visio   Graphical Modeler

 

InspiredBg

The Visio VBA program flowcharts

This section provides the following VBA program flowcharts:

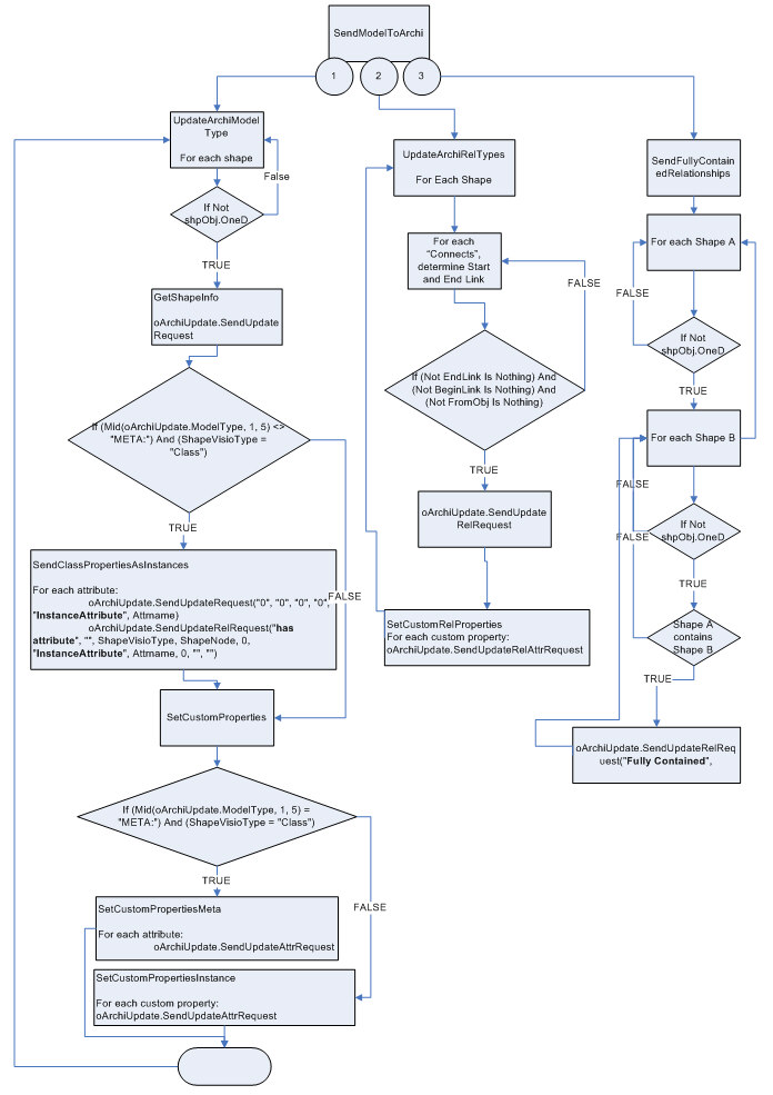
Send Model to Archi

AGMCGIVBSend

up 

Retrieve Model from Archi

AGMCGIVBRetrieve

up 

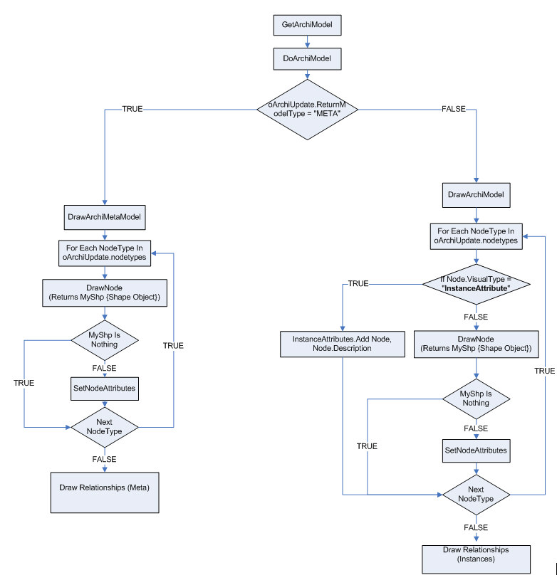
Draw Meta Relationships

AGMCGIVBMeta

up 

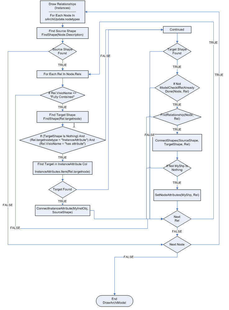
Draw Instance Relationships

AGMCGIVBInstance

up 

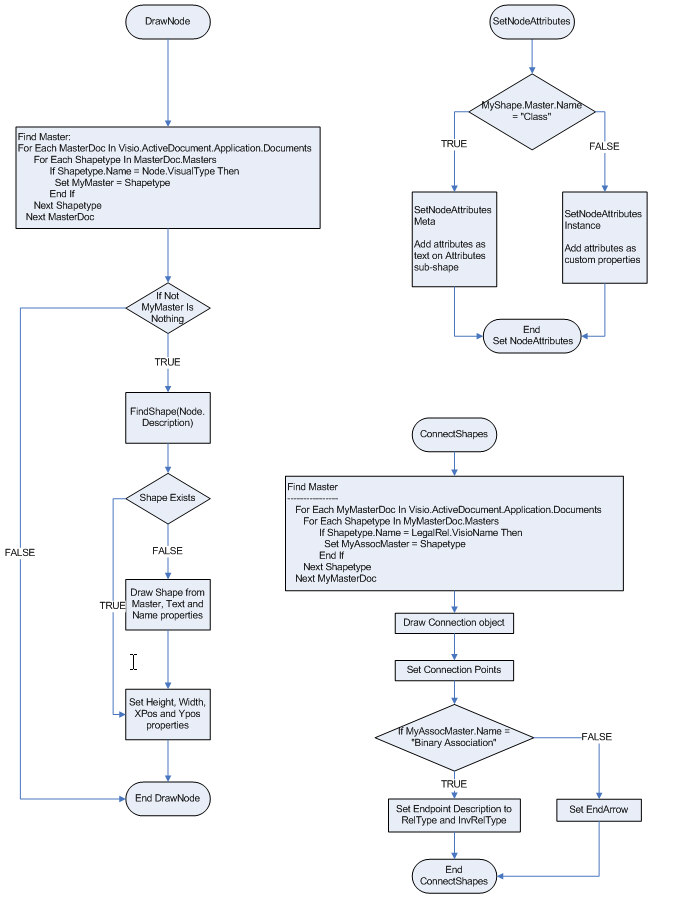
Utility Subroutines

AGMCGIVBUtility